- Tagaragunche

CHIJERÉ: luchando contra la erosión y el olvido. Proyecto de estudio patrimonial
PLANTEAMIENTO METODOLÓGICO
PRINCIPIOS METODOLÓGICOS.
Este proyecto de investigación (planteada en la programación como una Unidad Didáctica) se plantea en torno a situaciones de enseñanza-aprendizaje interdisciplinares que nos permiten trabajar en competencias básicas y, lo que es más importante, hace especial incidencia en las estrategias y habilidades de que dispone para acceder al conocimiento y aprender.
Por tanto, en el enfoque que proponemos, el docente debe ceder todo el protagonismo al alumnado, siguiendo la secuencia general:
■ Se plantean las tareas
■ Se dan las instrucciones concretas sobre lo que se pretende que haga el alumnado, pero no sobre el resultado.
■ El/la docente debe observar y registrar sistemáticamente sus observaciones.
Puede suministrarse alguna ayuda, pero sin perder de vista que debe ser el alumnado quien se enfrente a las situaciones planteadas y ponga en juego sus estrategias. En todo caso, la ayuda sería tender una mano, pero no evitar que afronten a las dificultades y obstáculos.
Nos interesa trabajar con un modelo de tareas abiertas y flexibles que permitan una atención a la diversidad ordinaria del aula, ofreciendo posibilidades de acceso al conocimiento al alumnado con diferente estilo de aprendizaje y haciendo hincapié en la competencia "Aprender a aprender", apoyada en los tres pilares que la sustentan:
■ Conocimiento y puesta en práctica de estrategias de aprendizaje
■ Metacognición (reflexión sobre el propio procesos de aprendizaje), y
■ Autoevaluación (detección de debilidades y fortalezas)
Hemos seguido una secuencia didáctica, en la que se organizan las diferentes tareas de acuerdo con el siguiente criterio:
■ Una tarea inicial, de detección de ideas previas, presentación de la unidad al alumnado y planificación conjunta del trabajo a desarrollar.
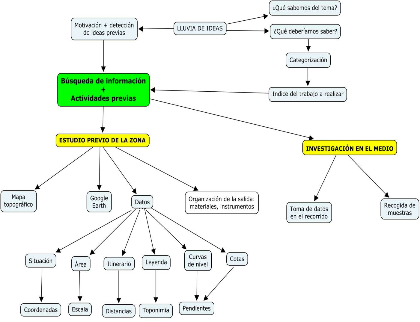
■ Una serie de tareas de desarrollo, para la adquisición y práctica de estrategias de aprehensión de la información, tratamiento y registro de la misma. Y que incluyen tanto el trabajo a desarrollar como estudio previo a la salida de campo, como a una propia investigación en el medio, así como a labores de investigación después de la salida.
■ Un conjunto de tareas de síntesis y aplicación, en las que el alumnado deberá recoger y plasmar, en distintos formatos, todo lo aprendido en el desarrollo de la unidad. Cuyo producto final será la elaboración de este proyecto de investigación.
■ Algunas tareas de ampliación, con un grado de complejidad mayor.
Muchas de las actividades y tareas se plantean como un modelaje: es decir, se proporciona al alumnado un modelo similar a lo que se pide que realicen, para que lo analicen, descubran cómo hacerlo y qué condiciones o características han de tener en cuenta y, con este conocimiento, se le enfrenta a la situación-problema que le permite aplicar y poner en práctica, con cierto grado de libertad y creatividad, lo aprendido.
Dado que se trata de evaluar CCBB, las tareas se han diseñado de forma que se trabajen todas ellas, para poder obtener información lo más completa posible. Si bien no se podrán evaluar todos los indicadores, sí habrá datos sobre todas las CCBB.
ACTIVIDADES Y TAREAS Y SU VINCULACIÓN CON LAS COMPETENCIAS BÁSICAS
ACTIVIDADES PREVIAS A LA SALIDA DE CAMPO.
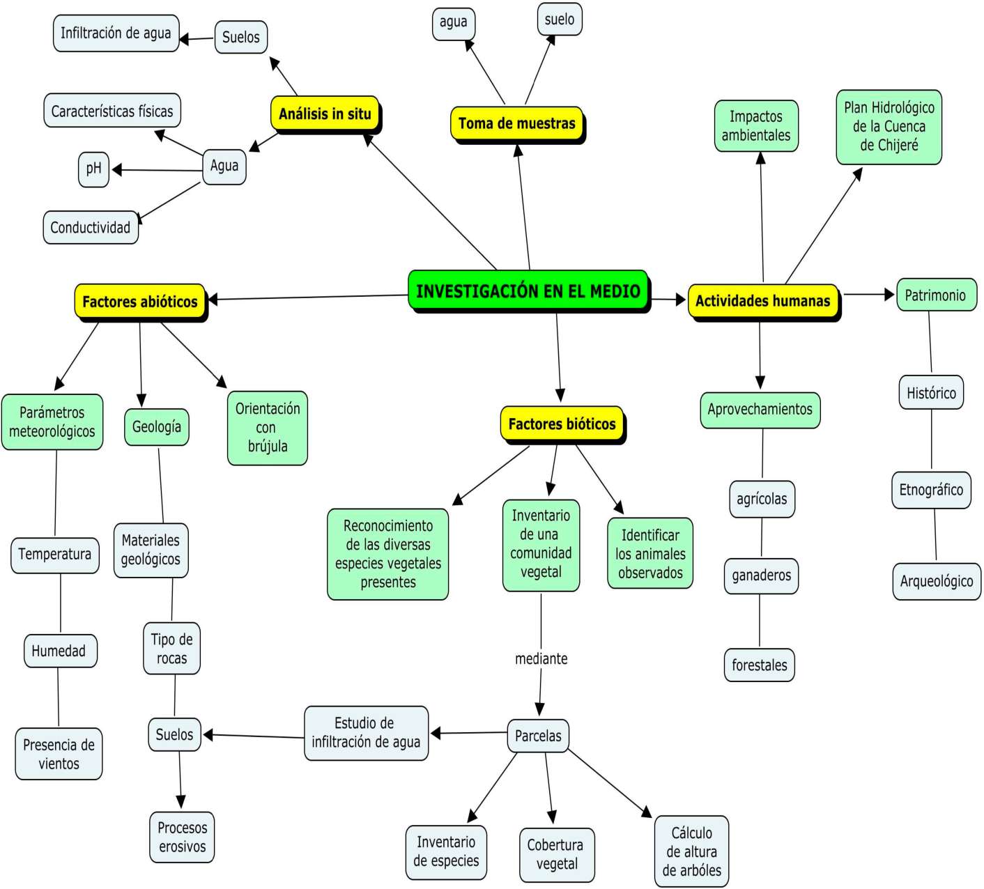
INVESTIGACIÓN EN EL MEDIO
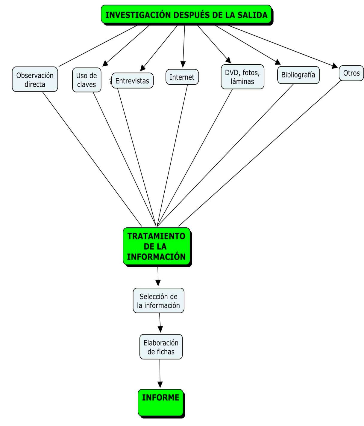
INVESTIGACIÓN DESPUÉS DE LA SALIDA
EVALUACIÓN
Evaluación del proceso de enseñanza:
1. Evaluación del diseño:
Esta unidad didáctica, en torno a un proyecto de estudio patrimonial, es una propuesta abierta, que cualquier docente puede contextualizar para su alumnado. Por tanto, una vez realizada esta contextualización, como en el diseño de cualquier unidad didáctica, debemos asegurarnos de estar cumpliendo los objetivos formulados.
2. Evaluación de la puesta en práctica
Durante el desarrollo de la unidad didáctica, registramos los indicadores de las competencias básicas para evaluar al alumnado, observamos cómo se enfrentan a las tareas y analizamos si la dificultad es excesiva o escasa, si el tiempo previsto es adecuado, si los recursos son los que se precisan.. .(Confeccionamos una lista de control sobre los parámetros a observar)
En esta valoración hemos contado también con la opinión del alumnado. Dado el pequeño número de alumnos, lo hemos llevado a cabo con una puesta en común abierta.
Evaluación de los aspectos de organización y funcionamiento del centro:
Es importante analizar estos aspectos del propio centro, porque pueden favorecer o dificultar el desarrollo de determinadas tareas y, por tanto, incidir positiva o negativamente en la adquisición de las CCBB.
En nuestro caso, tenemos una buena coordinación entre el profesorado de los distintos niveles y una organización flexible. El pequeño tamaño del centro ayuda en este sentido.
Evaluación del proceso de aprendizaje:
En este caso, lo que debemos evaluar es el grado de adquisición de las CCBB, para lo que nos fijamos unos indicadores de las competencias y unos instrumentos de recogida de información.
Los propios productos de las tareas llevadas a cabo por el alumnado son esos instrumentos, además de la observación del proceso y registro del desempeño.
Para facilitar esta recogida de información, tenemos elaborados unas tablas de indicadores para cada competencia, en la que se recogen aspectos diversos a trabajar a lo largo del curso, no sólo para este proyecto-unidad didáctica.
Por último, estos mismos indicadores, expresados en tercera persona (para la heteroevaluación), se convierten en indicadores de autoevaluación del alumnado al ponerlos en primera persona. De esta forma, tanto el docente como el alumno/a utilizan los mismos indicadores y criterios de evaluación, con lo que se está potenciando, como decíamos anteriormente, la competencia de aprender a aprender, que es el motor principal del proceso y que asegura la consecución de uno de los fines de la LOE: el aprendizaje a lo largo de la vida.
A continuación se recoge en un mapa conceptual el esquema general del planteamiento de la evaluación.